相模原市
行政・土木・社会福祉など、さまざまな職種で民間企業等や公務員の経験者採用選考を実施します

民間企業等で培った経験を社会のために役立てたい!あるいは公務員としてのスキルを活かし新たなフィールドで活躍したい!そんな皆さまに向けてのお知らせです。
神奈川県相模原市では、このたび民間企業等の経験者と公務員経験者を対象とした、2つの経験者採用選考を実施します。民間企業等経験者では5職種、公務員経験者でも5職種での募集となります。
都心から程よい距離にある人口72万人の政令指定都市 相模原市で、将来を見据えたやり甲斐のある仕事を見つけてみませんか?
◆ 令和8年度職員採用選考(民間企業等・公務員経験者採用)【通年枠】の主な特徴
・通年(4ターム制)で実施。受験時期を選ぶことができます。
・民間企業等経験者はSPI3(テストセンター方式)を導入。特別な公務員試験対策は不要です。
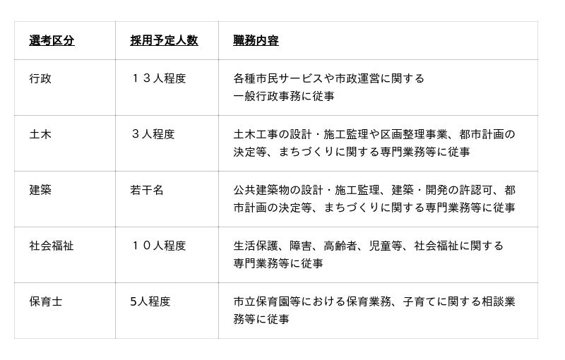
1. 民間企業等経験者採用【通年枠】
【選考区分、採用予定人数、職務内容】

※ 採用予定人数については、今後の事業計画等により変更する場合があります。
※ 採用予定人数の少ない試験区分については、採用予定人数に達し次第、年度途中でも募集を終了する
可能性があります。
※ 受験資格・選考内容等詳細は以下のURLよりご確認下さい。
令和8年度 相模原市職員採用選考受験案内(民間企業等経験者採用)【通年枠】
https://www.city.sagamihara.kanagawa.jp/shisei/1026815/shokuin_annai/1034915.html
【申込期間】
令和8年4月から12月のうち
各月の1日午前9時から15日午後11時59分まで[受信有効]
【申込方法】
市ホームページ内受験案内をご確認の上、各職種ごとのLoGoフォームよりお申込みください
(行政) https://logoform.jp/f/1YNvB
(土木) https://logoform.jp/f/B53a9
(建築) https://logoform.jp/f/xn0hD
(社会福祉) https://logoform.jp/f/MZzEc
(学芸員【天文】) https://logoform.jp/f/r1WyC
*申込書兼職務経歴書(市ホームページよりダウンロード)に入力し、申込フォームに添付しアップロードしてください。
2. 公務員経験者採用【通年枠】
【選考区分、採用予定人数、職務内容】

※ 採用予定人数については、今後の事業計画等により変更する場合があります。
※ 採用予定人数の少ない試験区分については、採用予定人数に達し次第、年度途中でも募集を終了
する可能性があります。
※ 受験資格・選考内容等詳細は以下のURLよりご確認下さい。
令和8年度 相模原市職員採用選考受験案内(公務員経験者採用)【通年枠】
https://www.city.sagamihara.kanagawa.jp/shisei/1026815/shokuin_annai/1034914.html
【申込期間】
令和8年4月から令和9年1月のうち
各月の1日午前9時から15日午後11時59分まで[受信有効]
【申込方法】
市ホームページ内受験案内をご確認の上、各職種ごとのLoGoフォームよりお申込みください
(行政) https://logoform.jp/f/62LYT
(土木) https://logoform.jp/f/bnfv1
(建築) https://logoform.jp/f/bBZ0b
(社会福祉) https://logoform.jp/f/nZ1CD
(保育士) https://logoform.jp/f/P2n61
*申込書兼職務経歴書(市ホームページよりダウンロード)に入力し、申込フォームに添付しアップロードしてください。
・募集職種イメージの一例

行政
行政
土木

建築
社会福祉
保育士
・受験を検討されている方に向けてのお役立ち情報
◎《新しい採用情報サイト》相模原市役所メタバース・オフィス
相模原市役所メタバース・オフィスは、令和7年3月にオープンした、相模原市職員を目指す方へ向けた新しい採用情報サイトです。
サイト内では、インターネット上の仮想空間から、最新の採用情報を確認できるほか、本市の庁舎をリアルに再現した3D空間で庁舎内を見学することなどもできます。
また、Webミーティングやチャット機能も備えており、市の担当者や来訪者と交流することでも情報の入手が可能です。
スマートフォンでの操作も簡単で、いつでもどこでも気軽に採用情報をチェックできます。ぜひ体験してみてください。

※相模原市役所メタバース・オフィスのご案内はこちらから
https://www.city.sagamihara.kanagawa.jp/shisei/1026815/shokuin_annai/shiyakusho/1032528.html
◎相模原市 職員採用動画

相模原市では、市の仕事に興味を持ち、もっと深く知りたい方々に向けて、「市の重点施策」や「市職員の働き方」、「職種ごとの仕事紹介」等をリアルな若手職員が生の声で紹介する動画を多数公開しています。現在数多くの動画をYouTubeの相模原市人事委員会チャンネルにアップしていますので、ぜひご興味のあるタイプをご覧ください。
・相模原市の重点施策(2025年ショート版)
https://www.youtube.com/watch?v=7EJ_KqPTnb8
・相模原市職員の働き方~富澤さん編~(2025年版)
https://www.youtube.com/watch?v=zFIOcUPPq2c
・相模原市職員の働き方~増渕さん編~(2025年版)
https://www.youtube.com/watch?v=O_XhzOVztZ4
・相模原市職員の仕事紹介~行政~(2025年版)
https://www.youtube.com/watch?v=vHi21k5zpdw
・相模原市職員の仕事紹介~土木~(2025年版)
https://www.youtube.com/watch?v=U__7ETh4Sc8
・相模原市職員の仕事紹介~建築~(2025年版)
https://www.youtube.com/watch?v=cgz9Sui8ZRM
・相模原市職員の仕事紹介~社会福祉~(2025年版)
https://www.youtube.com/watch?v=l9jVCYB_teY
・相模原市職員の仕事紹介~保育士~(2025年版)
https://www.youtube.com/watch?v=GpxjC12SAWA
・相模原市役所で働くメリットとは

東京23区の総面積の半分以上にあたる約329k平方メートル もの広大な市域の中に約72万人もの市民が暮らす政令指定都市 相模原市は、「都市と自然のベストミックス」をキャッチフレーズとし、都市部か
ら住宅街、自然豊かな中山間地域に至るまでの地域毎に異なる文化や、工業・農業・林業・商業等の多彩な産業が息づく、さまざまな表情を持ったまちです。
そんなバラエティに富んだ市民生活と向き合う相模原市の職員の活躍フィールドの幅広さは、首都圏の中でも屈指と言っても過言ではないでしょう。
さらにリニア中央新幹線の神奈川県駅(仮称)の設置や、宇宙開発やロボット技術をはじめとする先端産業等、未来に向けての将来性と、その比類なきポテンシャルが注目を集めています。
そんな相模原市の職員として働くことを「やりがいがありそう」「面白そう」と思っていただける皆さまのチャレンジをぜひお待ちしております。

























